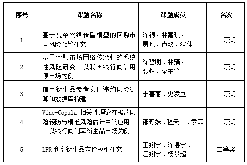
2020年12月4日,根据《共青团中国人民银行委员会关于2020年优秀青年课题评审结果的通报》(银青发【2020】2号),上海清算所报送的5篇青年课题荣获人民银行团委2020年度优秀青年课题,其中,4篇荣获一等奖,1篇荣获二等奖。具体获奖情况如下:
各课题立足于防范风险、服务大局,对回购市场、信用债、信用衍生品等各方面进行了深入研究,简要介绍如下:
一、《基于复杂网络传播模型的回购市场风险预警研究》
课题借助复杂网络理论剖析信用债回购市场网络结构,创新性地提出病毒传播模型与结合时序注意力机制的长短期记忆模型(SIS-LSTM-Attention),分析回购市场中“病毒”(高利率回购交易)传播的动力学过程,并建立了回购市场系统性风险预警的时序模型。实证结果表明,强融入倾向的机构由于杠杆性融资需求成为系统“病毒”的主要来源;系统内“病毒”浓度与市场利率走势具有强相关性,感染和易感机构数量变化率可为市场利率拐点判断提供重要参考;模型对系统稳态的识别,有助于监管机构宏观调控的时机判断。

课题成员:狄休、陈祠、林嘉琪、卢欢、贾凡(从左到右)
二、《基于金融市场网络传染性的系统性风险研究--以我国银行间信用债市场为例》
课题以我国银行间信用债市场为背景,通过金融网络相关理论对市场参与方及价值关系进行建模,构建债券市场的金融网络模型。在此基础上,首次提出面向传染性特征的风险预警模型,并结合市场特点提出系统性风险的缓释机制。课题的研究成果为我国债券市场的风险识别、风险传染性预警监测提供新的思路,为进一步提升债券市场的风险监管能力、建立健全风险缓释机制、丰富市场化风险缓释手段提供新的方向。

课题成员:蔡东箭、林臻、徐哲明、张烜(从左到右)
三、《信用衍生品参考实体违约风险测算和数据库构建》
课题对信用衍生品的参考实体违约风险展开研究,为其风险管理、信用事件结算等提供违约概率和违约损失率核心参数参考,为参与成员提供违约风险预警信息。同时,课题提出构建我国的信用衍生品参考实体数据库,满足机构参与信用衍生品交易的信息需求。

课题成员:史凌立、于善丽(从左到右)
四、《Vine-Copula相关性理论在极端风险预防与精准风险估计中的应用-以银行间利率衍生品市场为例》
课题研究并形成了标准化的Vine-Copula多元联合分布函数分解及藤蔓结构构建算法,综合多种量化方法,设计了基于Vine-Copula的风控建模流程。该流程适用于不同种类的风险因子时间序列、线性或非线性的金融产品及衍生品,兼容负利率及负资产价格。本课题的研究成果为管理复杂结构金融资产头寸的风险提供了标准化、流程化的风控建模方法,以精准的整合、估计、预防风险,可以用于分析风险因子波动、监控持仓头寸风险、指导风险资源配置等多种用途,为应对层出不穷的风险事件建立稳健的风控体系。

课题成员:索菲、邵静姝、程天一(从左到右)
五、《LPR利率衍生品定价模型研究》
课题从模型参数获取难度,模型假设条件,模型计算的复杂程度(如有无解析解),模型稳定性(如估值、希腊值和模型参数的稳定性)等多个方面出发,充分分析了Vasicek模型、HJM模型框架、LFM模型在LPR利率期权定价中的适用性情况,并且简要介绍了更加适合LPR特点的纯跳跃模型。同时,本文针对LPR利率互换中存在的期限不匹配问题,本文基于不同的模型,在结合市场数据情况下进行了测算。

课题成员:江翔宇、陈湛宇、王翔宇、杨景超(从左到右)
上海清算所将持续以习近平新时代中国特色社会主义思想为统领,紧密围绕公司实际,带领和引导青年员工脚踏实地,勇于创新,营造良好氛围,进一步提高公司研究水平,帮助引导青年员工在公司发展过程中提升履职能力,防范化解金融风险,提高金融服务与管理水平,推动金融市场平稳健康发展。